
Create AI ChatBots to Improve Your IT, Sales, and HR Processes
Create AI based chat services to solve employee questions or route to agents

Chime V5 has been awarded a Microsoft 365 Certification in July 2025, becoming the 51st app to receive this in the Teams Store. Only 4% of apps have met the certification requirements to achieve this.

Features
Simple FAQ lookup
Ability to add features to workflow
Deploy using Microsoft Team Store
Solve Common Question
Invoke AI if required
Route chats to service agents
Integrate with ticketing
Custom adaptive cards and forms for data collection
Brand with your logo, company name, and department

Ability to add features to workflow
This feature allows you to easily add new functions to your IT support workflow. Just select a feature and add it into your support workflow design. This approach gives you the flexibility to build an IT help desk support system that scales effectively to solve problems for your users.

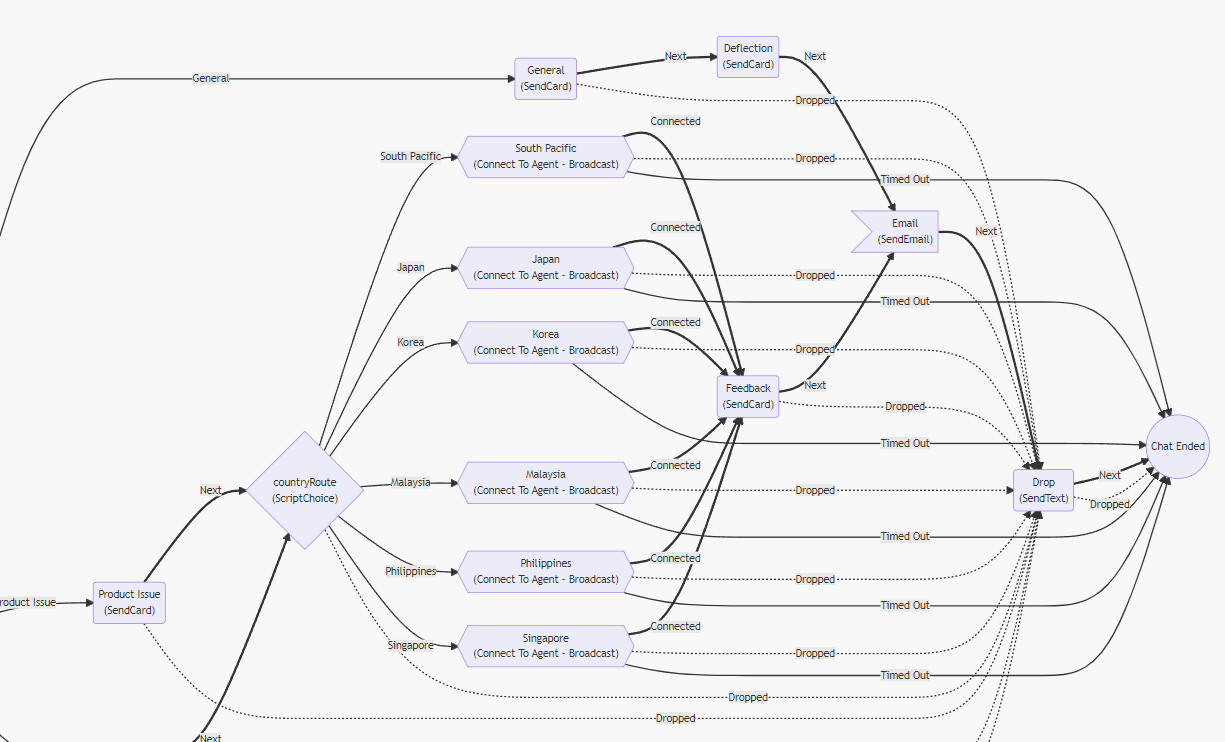
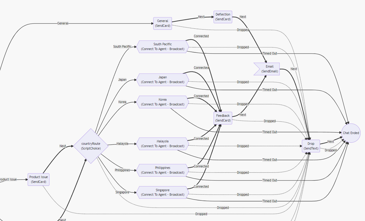
Arrange Chat Workflow - Simple to Complex
The Arrange Workflow feature lets you easily reposition the nodes or items within your support workflow. This means you can adjust the order and structure of how support tasks are handled.
Benefits:
-
Flexibility: Change your workflow to adapt to new support challenges or changes in your operational needs.
-
Customized Support Experience: Tailor the workflow to better meet the specific needs of your employees, enhancing their overall experience with your support system.
-
Streamlined Processes: Rearranging workflow elements helps in eliminating bottlenecks and streamlining the support process, making it more efficient.

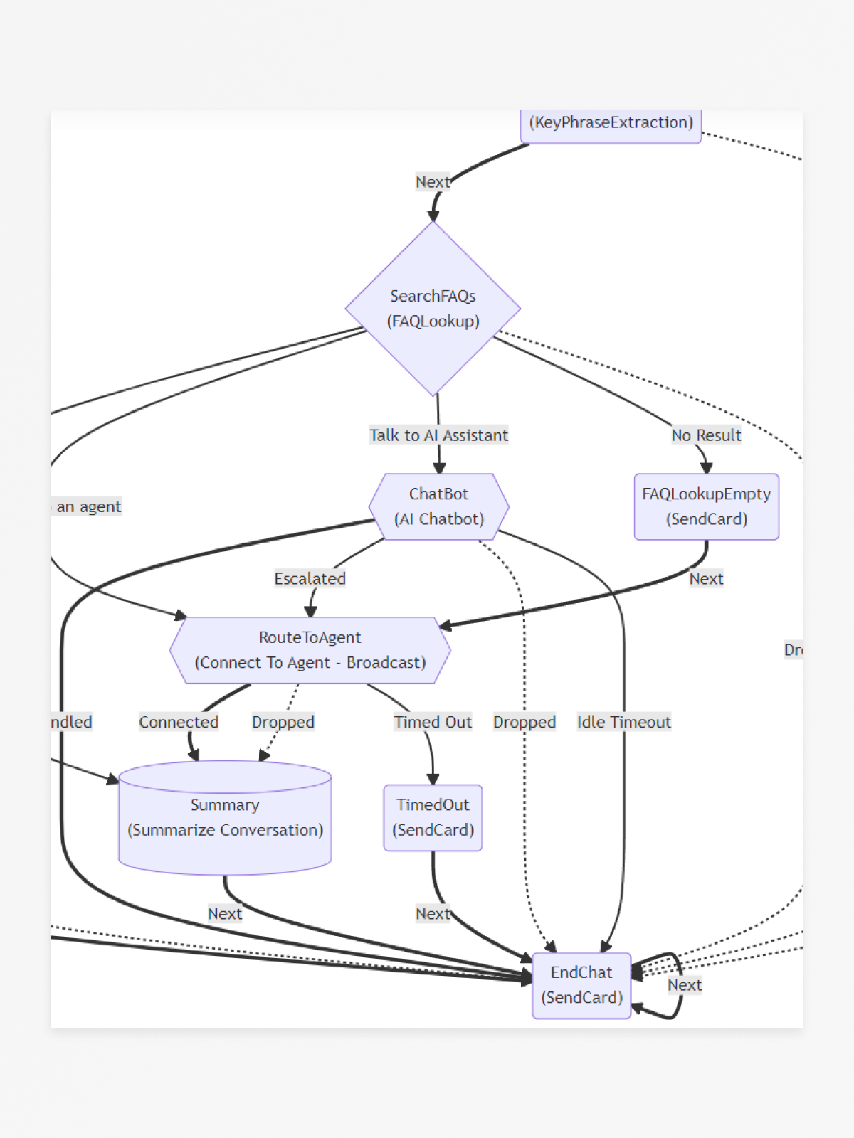
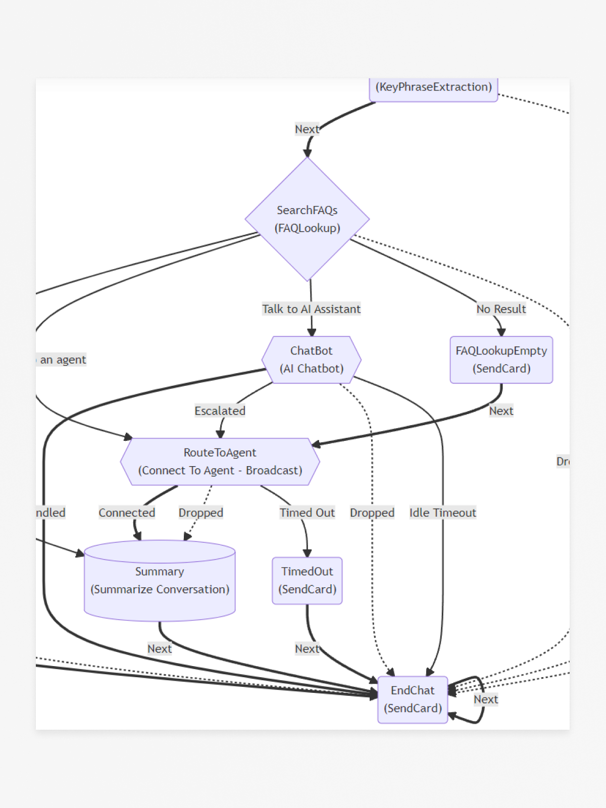
Solve Employee Chats with AI and FAQs
When an employee starts a chat, the AI system first engages to understand and resolve the issue. If the AI determines that the query requires more specialized attention, it routes the chat to a live support agent.

Invoke AI and FAQ Lookups With Chat
Integrate an AI node into your support workflow. This integration gives users the opportunity to engage in conversations with an AI that is specifically trained using FAQ articles or internal knowledge bases.

Route Chats to Agents - Solve Issues
-
Improved Problem Solving: Agents can address nuanced or multi-faceted issues more effectively than automated systems.
-
Improved Employee Satisfaction: Personalized attention from agents for difficult queries enhances user satisfaction.
-
Adaptability to User Preferences: Some users prefer human interaction.

Ticketing Integration With Chat - Track Everything
Allows for a seamless connection with enterprise ticketing systems such as ServiceNow, Jira, Cherwell, and SolarWinds. This integration is designed to automate the ticket creation process, and allow users to view and update tickets. Removing the need for manual entry and ensuring that every issue is logged and tracked accurately.

Use Adaptive Cards and Collect Data with Custom Forms
-
Build forms with drag and drop UI
-
Utilize Adaptive Cards
-
Assign IDs to form fields
-
Process data with JavaScript
-
Create custom reports based on data collected
Improving Employee Experience: Key Benefits of Using AI Chatbot Workflows for IT Support

Always-On Assistance for Global Enterprise
AI chatbots can handle a vast number of queries simultaneously and operate 24/7. This ensures that IT support is always available, which is essential for large organizations with employees in different time zones.

Solve Employee Issues Quickly!
AI chatbots offer immediate responses to employees' IT-related inquiries. This instant support improves the employee experience by reducing wait times, which can increase productivity.

Enhance Your Experience with Custom AI Prompts
Customize themed AI responses tailored to your criteria and guidelines, then experiment in a live test sandbox environment. Fine-tune your ideas, iterate quickly, and achieve precision with every prompt you generate.
.png?width=1201&height=757&name=ChatBot+web+client+integrated+with+Azure+Cognitive+Search+and+OpenAI%20(1).png)
Use Your FAQs to Build Your Chat App
AI chatbots integrated with an enterprise's knowledge base can quickly surface relevant articles, guides, or FAQs to employees, facilitating self-service and empowering employees to solve some issues on their own. Simply add, update, or create FAQs and this is immediately available in chat application.