AI Chat Platform for IT, Sales, and HR
AI Chat platform that includes a full web chat channel to create enterprise AI help desk chat applications to help solve employee issues.

Explore Features

Self-Service AI Chat Bot
Introducing our latest innovation in web chat service desks - seamless integration with Azure ChatGPT. Employees can now explore AI-powered self-service solution before seeking from help desk agents.
Service desk managers can monitor all chats in real-time and quickly run reports to monitor agent, service desk performance, and AI feedback.

Microsoft Office 365 Authentication
Secure your help desk web chat client with Office 365 authentication. Provide your employees easy access using their existing Office 365 accounts. Eliminate the need for extra authentication - leverage Azure AD and your Office 365 tenant credentials.
Onboarding is quick, and easy, and provides the opportunity to create custom chat workflows, branded web clients, and FAQs (and AI services) specific to a company or department.

Self-Service AI
Provide instant assistance within your web chat client - on SharePoint or any web site. AI-powered self-service allows employees to quickly find help without waiting for a support agent.

Route to Agents
Reduce the need for follow-up contacts, saving time for employees and support staff. Ensure that challenging or intricate issues are resolved effectively within your web chat.
Service desk agents answer chats using a custom dashboard with tools, and features, designed to provide helpful replies and quickly resolve questions - including agent AI assist.

User Feedback
Collect user feedback directly from the web chat. Additionally you can collect custom data and metrics to better understand your organization’s support performance.

Ticketing System Integration
Integrate popular ticketing systems like BoosDesk, Cherwell, JIRA, Invgate, ServiceNow, SolarWinds, and ZohoDesk into your web chat client. View existing tickets, check status updates, and automate ticket creation directly within chat workflows.
Advanced Customization

Inject Custom CSS and JavaScript
-
Customize web chat appearance and functionality to match your brand and needs with custom CSS and JS.
-
Integrate web chat with existing systems and expand capabilities to meet your unique business requirements.

Design and Build Messages with Adaptive Cards
-
Adaptive Cards provide a consistent and visually appealing user experience across different platforms such as Teams and web.
-
Adaptive Cards support interactive elements such as buttons, input fields, and dropdowns to present interactive and actionable content.

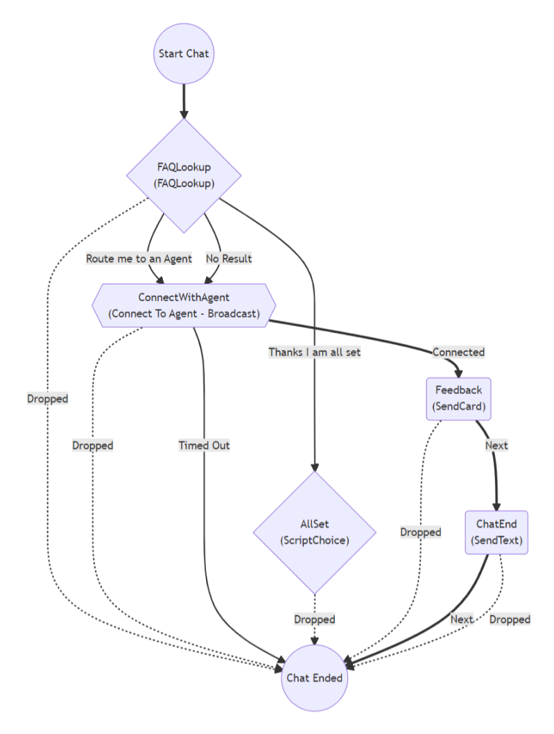
Build Custom Web Chat Workflow
-
Set up automated processes within your web chat workflows to meet Service Level Agreement (SLA) requirements.
-
Determine when a chat should be handled by human agents or AI-powered bots.
-
User-Friendly Designer UI: with a user-friendly UI designer, you can easily create, modify, and optimize chat workflows without requiring technical expertise.
